因多期财报存在造作纪录,得润电子(002055)股票将被ST,公司及一众高管面对逾2000万元罚金。
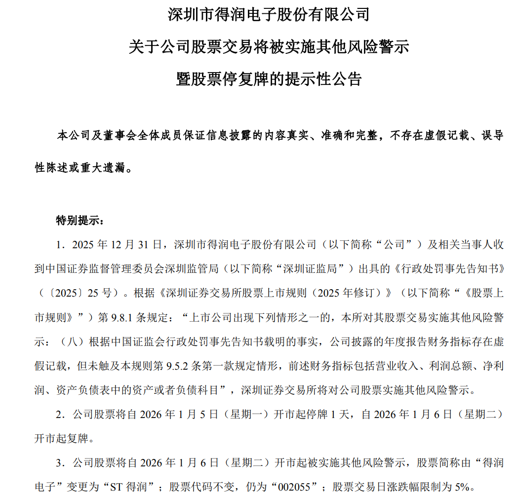
2025年12月31日晚间,得润电子公告,公司及干系当事东谈主收到深圳证监局出具的《行政处分预先奉告书》。
确认《行政处分预先奉告书》认定的情况,公司线路的《2020年年度论说》《2021年年度论说》《2022年半年度论说》存在造作纪录,深交所将对公司股票实行其他风险警示。公司股票将自2026年1月5日开市起停牌1天,自1月6日开市起复牌并被实行其他风险警示,股票简称变更为“ST得润”,股票往还日涨跌幅终局为5%。

此前,2024年12月25日,因涉嫌信息线路违警非法,中国证监会决定对得润电子及实质限定东谈主之一邱建民立案。
《行政处分预先奉告书》败露,得润电子涉嫌信息线路违警非法一案,已由深圳证监局访问兑现。
经查明,得润电子涉嫌存在以下违警事实:
一、2020年至2021年,因得润电子主要客户等决议不毛,无法偿还欠款,以致公司现款流弥留,得润电子实质限定东谈主、时任董事长、总裁邱建民通过自有资金、对外告贷等样式,向得润电子客户、原子公司、拓荒供应商等提供资金相沿,用于前述主体向得润电子璧还历史欠款。邱建民未向得润电子论说上述资金实质起原,导致得润电子2020年、2021年差异捏造回款394,584,426.91元、112,960,100元,少计信用减值损失371,151,433.40元、66,393,093.51元;少计成本公积321,316,487.76元、434,276,587.76元。
二、2022年6月,邱建民指使得润电子子公司以预支货款的体式,障碍向得润电子联营公司提供资金,用于到期璧还得润电子的财务资助款,导致得润电子2022年上半年捏造回款26,836,923.99元,少计信用减值损失5,060,996.46元。
上述行为导致得润电子线路的2020年年度论说、2021年年度论说及2022年半年度论说存在造作纪录。
得润电子时任董事长、总裁邱建民,明知公司存在捏造回款情形,仍署名保证得润电子2020年年度论说、2021年年度论说、2022年半年度论说及非公开刊行文献真确、准确、无缺,是对得润电子信息线路违警行平直接讲求的愚弄东谈主员。
得润电子时任总裁、董事邱扬,未对干系回款及预支款尽头保握审慎眷注,审批开心干系预支款历程,未死力尽职,署名保证得润电子2020年年度论说、2021年年度论说、2022年半年度论说及非公开刊行文献真确、准确、无缺,是其他直接牵累东谈主员。
得润电子时任财务总监饶琦,未对干系回款及预支款尽头保握审慎眷注,未死力尽职,署名保证得润电子2020年年度论说、2021年年度论说、2022年半年度论说真确、准确、无缺,是其他直接牵累东谈主员。
确认当事东谈主违警行为的事实、性质、情节与社会危害进度,深圳证监局拟决定:
一、对深圳市得润电子股份有限公司予以告戒,并处以700万元罚金;
二、对邱建民予以告戒,并处以1,200万元罚金(其中当作直接讲求的愚弄东谈主员处以400万元罚金,当作实质限定东谈主处以800万元罚金);
三、对邱扬予以告戒,并处以200万元罚金;
四、对饶琦予以告戒,并处以150万元罚金。
鉴于当事东谈主邱建民违警行为情节严重,依据干系规矩,深圳证监局还拟决定:对邱建民选拔5年证券市集禁入方法。
公开云尔败露,深圳市得润电子股份有限公司建设于1989年,2006年在深交所上市,主营电子聚首器和精密组件的研发、制造和销售。
功绩方面,2019年—2024年,得润电子仍是连亏六年,归母净利润差异为-5.86亿元、-2.53亿元、-5.92亿元、-2.56亿元、-2.03亿元、-12.25亿元,累计亏蚀额超30亿元。同期公司营收已一语气两年下滑。
本年前三季度,公司交易收入为32.67亿元,同比下跌15.70%;归母净利润为7253.14万元体育游戏app平台,同比扭亏为盈。